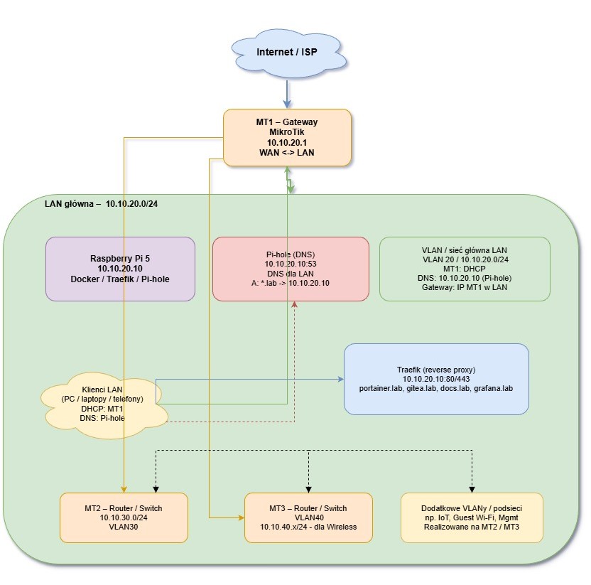
Homelab działa w oparciu o kilka routerów MikroTik (MT1, MT2, MT3) oraz gateway, z główną podsiecią LAN:
10.10.20.0/2410.10.20.10)10.10.20.10)Routery MikroTik (MT1/MT2/MT3) pełnią różne role (np. główny router, access pointy, routery w innych segmentach).
W tej sekcji skupiam się na:
10.10.20.0/24,
192.168.1.0/24): 192.168.1.11710.10.20.0/24,osobna podsieć 10.10.30.0, uplink ether1-ether3,10.20.1.0 i 10.20.2.0 .WiFi-MT - adresy 10.10.40.0/24/ VLAN40,ether1 - ether2.10.10.20.1010.10.20.0/24ether7),*.lab dostępnych z LAN.Przykładowe usługi na rpi5:
Pi-hole – DNS + blokowanie reklamTraefik – reverse proxyPortainer – zarządzanie DockeremGitea – serwer GitGrafana, Prometheus, Loki, Uptime Kuma – monitoring i logiMkDocs (Material) – dokumentacja docs.lab10.10.20.0/2410.10.20.110.10.20.1010.10.20.10010.10.20.196W głównej podsieci za DHCP odpowiada MikroTik (zwykle MT1):
10.10.20.50-10.10.20.200gateway): 10.10.20.110.10.20.10 (Pi-hole na rpi5)10.10.20.10 (Pi-hole w Dockerze na rpi5)*.lab,Lokalne domeny (przykłady):
portainer.lab → 10.10.20.10gitea.lab → 10.10.20.10docs.lab → 10.10.20.10grafana.lab, kuma.lab, loki.lab, traefik.lab, itd.Więcej szczegółów o DNS znajduje się w sekcji:
Usługi → DNS (docs/uslugi/dns.md).
Schemat działania dla usług HTTP/HTTPS:
http://gitea.lab.10.10.20.10), który zwraca IP rpi5 (10.10.20.10).10.10.20.10:80 (lub 443) z nagłówkiem Host: gitea.lab.Host("...") kieruje ruch do odpowiednich kontenerów Dockera.Podstawowe usługi za Traefikiem:
http://portainer.lab → Portainerhttp://docs.lab → MkDocs (Material)http://gitea.lab → Giteahttp://grafana.lab → Grafana(ten fragment możesz doprecyzować pod swoje realne połączenia kablowe / VLAN)
MT1 (główny router/gateway) jest podłączony:
ether1),MT2 i MT3:
Dzięki temu:
10.10.20.10) i jego usługi są dostępne nie tylko z głównej podsieci, ale (w razie konfiguracji routingu) również z innych segmentów zarządzanych przez MT2/MT3,10.10.20.0/24 z gatewayem na MikroTiku.10.10.20.10) jest centralnym serwerem usług (Docker, Pi-hole, Traefik, itd.).10.10.20.10) jest głównym DNS, ustawionym w DHCP na MikroTiku.*.lab.W osobnych sekcjach (Router MT1, Router MT2, Router MT3) opisuję szczegółowo konfigurację poszczególnych MikroTików (interfejsy, DHCP, VLAN, firewall, routing).
| Cecha | E50UG (hEX refresh) | RB750Gr3 (hEX) | L009UiGS-2HaxD-IN |
|---|---|---|---|
| Typ urządzenia | Router przewodowy, desktop | Router przewodowy, desktop | Router przewodowy + WiFi 2.4 GHz, metal |
| Rola w labie | Core router / brama VLAN | Core router „poprzednia generacja” | Mocny core / edge z 10G i WiFi |
| Architektura CPU | ARM 32-bit | MIPS (MMIPS, 32-bit) | ARM 64-bit |
| RouterOS | v7 | v7 (obsługuje, ale „na styk”) | v7 (native, docelowa platforma) |
| Licencja RouterOS | Level 4 | Level 4 | Level 4 |
| Cecha | E50UG (hEX refresh) | RB750Gr3 (hEX) | L009UiGS-2HaxD-IN |
|---|---|---|---|
| CPU | EN7562CT, ARM dual-core | MT7621A, MIPS dual-core | AL324, ARM Cortex-A53 quad-core |
| Taktowanie CPU | 950 MHz | 880 MHz | 1.4 GHz |
| Rdzenie | 2 | 2 | 4 |
| RAM | 512 MB | 256 MB | 1 GB DDR4 |
| Pamięć masowa | 128 MB NAND | 16 MB FLASH | 128 MB NAND |
Wnioski (homelab):
| Cecha | E50UG (hEX refresh) | RB750Gr3 (hEX) | L009UiGS-2HaxD-IN |
|---|---|---|---|
| Porty Gigabit RJ45 | 5 × 1G | 5 × 1G | 7 × 1G + 1 × 2.5G |
| Port 2.5G | brak | brak | 1 × 2.5G |
| Port SFP / SFP+ | brak | brak | 1 × SFP+ (10G) |
| USB | 1 × USB Type-A | 1 × USB 2.0 | 1 × USB 3.0 |
| WiFi | brak | brak | 2.4 GHz WiFi 6 (2×2 MIMO) |
Wnioski (homelab):
| Cecha | E50UG (hEX refresh) | RB750Gr3 (hEX) | L009UiGS-2HaxD-IN |
|---|---|---|---|
| Zasilanie DC | 12–28 V (DC jack, PoE-IN pasywne) | 6–30 V (DC jack, PoE-IN pasywne) | 12–28 V (DC jack, 802.3af/at PoE-IN) |
| PoE-IN | Passive PoE | Passive PoE | 802.3af/at PoE |
| PoE-OUT | brak | brak | tak (na portach 1–7, 802.3af/at) |
| Max pobór mocy (bez PoE) | ok. 4–10 W | ok. 5 W | ok. 20–25 W |
| Obudowa | plastik, kompaktowa | plastik, kompaktowa | metal, większa, rackmount/desktop |
Wnioski (homelab):
| Cecha | E50UG (hEX refresh) | RB750Gr3 (hEX) | L009UiGS-2HaxD-IN |
|---|---|---|---|
| RouterOS v7 | tak, zaprojektowany pod v7 | tak, ale sprzętowo starszy | tak, natywna platforma v7 |
| WireGuard | tak (wydajność dobra) | tak (ale słabsze CPU/MIPS) | tak (bardzo dobra wydajność) |
| IPsec | tak (sensowny throughput) | tak, ale CPU ogranicza | tak, najwyższy throughput |
| Liczba VLAN / routing | bez problemu kilkanaście VLAN | też, ale mniej zapasu CPU/RAM | dużo, z dużym zapasem zasobów |
| Scenariusz „core labu” | idealny | OK, ale bardziej „budget / legacy” | idealny plus zapas na rozbudowę |
Patrząc na Twój setup:
RB750Gr3:
L009UiGS-2HaxD-IN:
PoE hub dla AP / kamer,| Zastosowanie | Najlepszy wybór | Uzasadnienie |
|---|---|---|
| Aktualny core router laba (1G, VLAN) | E50UG | ARM, 512 MB RAM, niski pobór, świetny stosunek ceny |
| Mały router testowy / backup | RB750Gr3 | tani, prosty, do mniejszych zadań |
| Core z 10G, dużym VPN, PoE, WiFi | L009UiGS-2HaxD-IN | 4 rdzenie, 1 GB RAM, SFP+ 10G, WiFi, PoE, metal |